延庆疫情地区分布图片高清/延庆区新冠疫情
北京本土+3!进入聚集场所将须接种疫苗,进返京政策优化
〖壹〗 、北京7月6日0时至15时新增本土新冠肺炎病毒感染者3例,延庆区2例、昌平区1例 ,均为轻型且为隔离观察人员 。同时,北京将实施新防控措施,包括进入聚集场所人员须接种疫苗 ,并优化了进返京政策。

〖贰〗、还有,尽量穿宽松的衣服,这样的目的是为了在接种时方便穿脱。然后,如果近期有服用其他药物或注射其他疫苗的人一定要告知医生 ,因为有些时候这种情况是不能接种新冠疫苗的 。还有,如果正在感冒当中,以及有严重的高热现象 ,或者是其他的一些急症,这些情况都是不能注射疫苗的。
〖叁〗 、近来无法直接判断两条消息是否意味着新一轮行情即将开启,但可分别分析其影响:北京疫苗接种新规主要影响疫情防控相关领域 ,深圳“以房换房”主要影响房地产市场,股市调整与这两条消息的直接关联性未明确体现。

北京9天确诊205例是真的吗?
北京9天确诊205例是真的。6月11日0-24时,北京新增1例;6月12日0-24时 ,北京新增6例;6月13日0-24时,北京新增36例;6月14日0-24时,北京新增36例;6月15日0-24时 ,北京新增27例 。6月16日0-24时,北京新增31例;6月17日0-24时,北京新增21例;6月18日0-24时,北京新增25例;6月19日0-24时 ,北京新增22例。九天,北京确诊病例205例。
北京有40个小区处于封闭管控是真的 。6月20日,第127场北京市新型冠状病毒肺炎疫情防控工作新闻发布会召开。自6月11日至6月19日24时 ,北京累计报告新冠肺炎确诊病例205例,北京有40个小区处于封闭管控。对近来处于封闭管控的40个小区的居民,要求进行居家观察 ,足不出户,避免交叉感染 。
据健康时报统计,6月11日至19日24时 ,北京累计确诊205例,五省份出现北京确诊关联病例,分别为河北11例 ,辽宁3例,四川1例,浙江1例,河南1例。
延庆现在有疫情吗
〖壹〗、本轮疫情累计报告情况自4月22日至6月9日15时 ,北京市累计报告1834例新冠肺炎病毒感染者,涉及15个区和经开区。
〖贰〗、北京7月6日0时至15时新增本土新冠肺炎病毒感染者3例,延庆区2例、昌平区1例 ,均为轻型且为隔离观察人员 。同时,北京将实施新防控措施,包括进入聚集场所人员须接种疫苗 ,并优化了进返京政策。
〖叁〗 、低风险。根据东奥村的防疫政策显示,截止到2022年12月14日,该地没有疫情 ,是低风险地区,延庆冬奥村是冬奥场馆之一,位于小海陀山脚下 。
〖肆〗、月22日至5月5日15时 ,本市累计报告544例新冠肺炎病毒感染者,平均每天42例左右的新增病例规模,在近来霹雳手段的高压管控之下,还算不上规模性反弹。部分区域无病例或病例得到迅速管控:平谷区、怀柔区没有看到病例。密云区和延庆区虽然出现过病例 ,但是也是孤例,并且得到迅速的管控。
〖伍〗 、北京延庆区现在没有疫情,全区都是低风险地区 。因为延庆区远离市区 ,外来人员比较少,政府疫情管控比较好,所以没有疫情。
北京延庆新增两名核酸阳性人员,当地的疫情情况如何?
北京延庆新增两名核酸阳性人员 ,当地的疫情已经得到了有效控制,在了解到情况之后,顺义区第一时间启动应急响应机制 ,按照相关要求开展流调溯源,排查管控,核酸检测等工作。
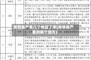
北京延庆区新增两名核酸阳性人员 ,经相关部门研判,延庆区共划定高风险区,一个为长城脚下的公社,中风险区三个 ,为儒林街道长青削面馆,康庄镇草原情阳县的火锅店,康庄镇白品尚购物中心 。低风险地区三个 ,为康庄镇,八达岭镇,儒林街道。
北京新增本土感染者情况新增数量与区域分布:7月6日0时至15时 ,北京新增本土新冠肺炎病毒感染者3例,其中延庆区2例、昌平区1例。感染者类型与状态:新增感染者均为轻型,且为隔离观察人员 ,已转至定点医院隔离治疗,相关风险点位及人员已管控落位 。
通州区新增感染者情况:7月5日新增1例确诊病例,现住通州区潞邑街道珠江拉维小镇小区 ,工作单位为延庆区长城脚下的公社(酒店),7月4日作为外区确诊病例的密接人员落实集中隔离措施,4日晚在集中隔离点核酸检测报告为阳性。
北京延庆区核查发现1名核酸阳性人员10月7日4时41分,延庆区接河北省张家口市万全区疾控中心通报 ,一名核酸检测初筛阳性人员在延境内。
有疫情的地区有哪些
广东地区:境外输入与本地传播并存 广东是疫情最集中的区域,2025年7月佛山发生境外输入继发聚集性疫情,累计病例2659例 。此前 ,东莞、广州 、茂名等地也报告过输入性或本地病例。该地区因世界交流频繁,需持续警惕境外输入风险。
湖北省作为重点疫区:作为疫情的发源地,湖北省尤其是武汉市在疫情期间面临着极大的挑战 。随着疫情的扩散 ,湖北省其他地区也受到了严重影响,因此整个省份被视为重点疫区。 广东、黑龙江等省份的疫情情况:广东等地由于人口流动大、密度高,疫情传播速度快 ,一度成为重要的防控区域。
022年3月,河南省内有疫情发生的城市包括郑州市 、周口市、焦作市、濮阳市 、商丘永城、开封市、信阳市、洛阳市。以下是这些地区的相关情况说明:郑州市作为河南省省会,郑州市疫情动态受广泛关注 。可通过官方渠道获取确诊病例和无症状感染者数据详情 、中高风险区名单、封控区和封闭区名单等信息。
疫情最严重几个地区了呢(疫情最严重的两个地方)
- 2026-04-30
- 阅读 3
投诉之后能拿到赔偿吗,不同渠道的实际结果差多少
- 2026-04-30
- 阅读 3
现在哪个地区无疫情了呢/近来哪个地区没有疫情
- 2026-04-30
- 阅读 3
【郴州各地区疫情最新消息,郴州市疫情最新数据消息】
- 2026-04-30
- 阅读 4
感知安全、数据安全、仿真模拟多项融合,“向新而行”智能汽车供需对接会构建安全闭环
- 2026-04-30
- 阅读 7
7天内有本土疫情地区/7天内有本土疫情地区能进京吗
- 2026-04-30
- 阅读 5