【疫情地区风险等级怎么定,疫情地区风险等级判定】
疫情等级划分4个等级怎么判定的
疫情等级划分的4个等级判定主要依据病例数 、传播风险及区域防控需求,通常分为低风险、中风险、高风险和重点管控区域(部分地区可能将“重点管控 ”单独列为一级或纳入高风险范畴)。以下是具体判定标准及说明:低风险地区判定标准:无新增本土病例:连续14天内无新增本地确诊病例或无症状感染者 。

疫情等级划分的4个等级判定通常基于疫情传播风险、病例数量 、防控需求及区域影响等综合因素 ,具体标准可能因地区或政策调整而略有差异。以下是通用判定逻辑的详细说明:四个等级的通用划分标准低风险地区 判定条件:无确诊病例,或连续14天内无新增本土确诊病例。
公共卫生事件根据其性质、危害程度和涉及范围,分为特别重大(Ⅰ级)、重大(Ⅱ级) 、较大(Ⅲ级)和一般(Ⅳ级)四个等级。特别重大(Ⅰ级):疫情扩散范围:疫情在全国范围内扩散 。社会经济影响:对社会经济造成严重威胁。
中高风险怎么定义的(中高风险地区标准)
中高风险地区的定义是基于新冠肺炎疫情风险等级标准,主要考察14天内社区、村所辖范围内发生的聚集性疫情情况以及新增病例数。具体来说 ,如果14天内新增两起及以上的本地聚集性疫情,或者新增5例以上本地确诊病例,就会被划定为高风险地区 。而14天内新增1起聚集性疫情或新增2-5例本地确诊病例的 ,则会被划定为中风险地区。
中高风险怎么定义的 新冠肺炎疫情风险等级标准,是以14天内社区、村所辖范围发生的聚集性疫情情况,以及新增病例数作为标准。
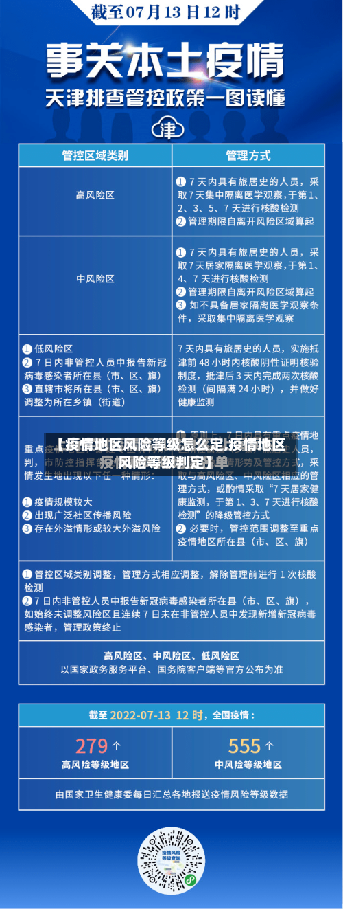
高风险地区是指本行政区域内累计确诊病例超过5例 ,14天内有聚集性疫情发生 。病例和无症状感染者居住地,以及活动频繁且疫情传播风险较高的工作地和活动地等区域,划为高风险区。原则上以居住小区(村)为单位划定 ,根据流调研判结果可调整风险区域范围。实行封控措施,期间“足不出户 、上门服务” 。
高风险地区:累计病例超过50例,14天内有聚集性疫情发生。中风险地:14天内有新增确诊病例 ,累计确诊病例不超过50例,或累计确诊病例超过50例,14天内未发生聚集性疫情。低风险地区:无确诊病例或连续14天无新增确诊病例 。根据三个维度来考虑。一是地域,以街道、乡镇为基本单位。
法律分析:低风险:无确诊病例或连续14天无新增确诊病例;中风险:14天内有新增确诊病例 ,累计确诊病例不超过50例,或累计确诊病例超过50例,14天内未发生聚集性疫情;高风险:累计病例超过50例 ,14天内有聚集性疫情发生。
疫情个区风险等级
疫情等级划分的4个等级判定主要依据病例数、传播风险及区域防控需求,通常分为低风险 、中风险、高风险和重点管控区域(部分地区可能将“重点管控”单独列为一级或纳入高风险范畴) 。以下是具体判定标准及说明:低风险地区判定标准:无新增本土病例:连续14天内无新增本地确诊病例或无症状感染者。
疫情风险区的划分主要依据病例数量、传播风险 、区域特征及防控需求,通常分为高、中、低风险区 ,具体标准及查看方式如下:划分标准高风险区:病例数较多,且存在明显社区传播风险(如聚集性疫情)。通常以小区、村组或楼栋为单位划定,实行“足不出户 、上门服务”的封控措施 。
原风险等级划分标准 低风险地区:需满足两个条件之一:一是区域内无确诊病例;二是连续14天无新增确诊病例。根据《新型冠状病毒肺炎防控方案(第九版)》 ,低风险地区还指中高风险区所在县(市、区、旗)内除中高风险区外的其他区域。
疫情等级划分的4个等级判定通常基于疫情传播风险 、病例数量、防控需求及区域影响等综合因素,具体标准可能因地区或政策调整而略有差异 。以下是通用判定逻辑的详细说明:四个等级的通用划分标准低风险地区 判定条件:无确诊病例,或连续14天内无新增本土确诊病例。
疫情级别的划分可以根据不同的标准和背景有所不同 ,以下是一种常见的划分方式:一级(低风险):疫情零星散发,无显著传播。防控措施以日常监测和预案准备为主,确保疫情在初期就能得到有效控制 。二级(中风险):局部地区出现聚集性疫情,表明病毒已经开始在特定区域内传播。

中国重点地区疫情(全国重点疫情地区)
- 2026-04-29
- 阅读 0
【重点地区如何定义疫情,疫情重点地区如何界定】
- 2026-04-29
- 阅读 0
【银北地区有疫情吗现在,银北地区有疫情吗现在怎么样】
- 2026-04-29
- 阅读 0
【山东济宁地区疫情情况,山东济宁市最新疫情】
- 2026-04-29
- 阅读 0
疫情潜在爆发地区有哪些/疫情潜在爆发地区有哪些地方
- 2026-04-29
- 阅读 0
兰州各地区疫情查询/兰州各地区疫情查询系统
- 2026-04-29
- 阅读 0